通知公告
-
各二级学院、部门:根据佛山市社会科学界联合会关于开展佛山市2023年度社科规划项目招标公告工作的通知,学校决定启动申报工作,请符合条件的老师按照要求积极申报,现将有关事项通知如下:一、课题设置1.佛山市2023年度社科规划课题设置重大项目、重点项目、青年项目、共建项目。2.重大项目和重点项目从项目选题中挑选(见附件1)。3.青年项目和共建项目的申报不受本公告项目选题限制,允许在遵循应用研究课题和基础研究课题的...发布时间:2023-02-25 23:30:30 384
-
各二级学院、部门:根据《广东省社会科学普及基地建设与管理办法》(附件1),省社科联启动2023年上半年社科普及基地申报工作,积极发动申报建设社会科学普及基地,确保能建尽建。现将有关事项通知如下:一、申报基地级别和数量按管理办法第七至十条规定的条件,可以申报示范、标准、提升型和孵化型等级别的基地。各级别基地申报数量不限。二、申报方法和材料1、按管理办法第六条规定的程序申报,提交《广东省社会科学普及基地...发布时间:2023-02-21 16:22:22 266
-
各社会人士、专家、同学: 依照《广东省教育厅关于做好2023年高等学历继续教育拟招生专业申报工作的通知》、《普通高等学校学历继续教育人才培养方案编制工作指南》(以下简称指南)、《普通高等学校本科专业类教学质量国家标准》等文件要求,beat365中文官方网站对2023年学历继续教育专业的14个备案专业人才培养方案进行修订,对新增7个专业培养方案进行制定,并依流程完成修订审定,现将审定后的人才培养方案进行公布...发布时间:2023-02-20 10:00:38 515
-
各二级学院、部门:根据《关于举办第三届全国高校教师教学创新大赛广东分赛暨广东省高校教师教学创新大赛的通知》文件精神,教务部组织开展了2022年教学创新大赛,本次大赛共有29位教师或团队参赛。按照本次大赛的流程和评分标准,经网络评审和复赛评审后,综合评委的评分情况,决定推荐赖聿圆、张雅钦两位教师代表学校参加广东省教学创新大赛。现将获奖情况公布如下:以上,特此公布。教务部2023年1月9日发布时间:2023-01-09 12:00:14 327
-
各二级学院、部门:根据《关于申报2022年中国高校产学研创新基金的通知》(教科发中心函〔2022〕15号)的相关要求,教育部科技发展中心发布了“云中山大学项目”和“新一代信息技术创新项目”的申报通知。现将有关事项通知如下:一、项目申报类别1、云中山大学项目http://www.cutech.edu.cn/cn/zxgz/2022/12/1663419247098371.htm2、新一代信息技术创新项目http://www.cutech.edu.cn/cn/zxgz/2022/12/1663419247115356.htm二、申...发布时间:2023-01-04 11:17:35 288
-
各二级学院、部门:近日,我部收到关于举办第十六届广东省科普作品创作大赛的通知(粤科协联〔2022〕31号)。现将有关事项通知如下:一、大赛专题以“科创共赢·和谐共生”为主题,重点围绕践行社会主义核心价值观,大力弘扬科学精神,培育理性思维,让科技创新与科学普及两翼齐飞,彰显科学素养建设在社会经济发展中的基础作用;以优质科普教育资源,助力“双减”政策有效落地;推动绿色发展,促进关注人与自然和谐共生,走可...发布时间:2023-01-02 16:05:35 396
-
各学院:根据《beat365中文官方网站双语教学管理办法》(校教[2020]75号)文件精神,学校开展了2022-2023学年第一学期双语教学课程认定申报工作。经学院遴选、教务部初审、专家评审和质保部督导听课,以下课程被认定为双语教学课程,现予以公示。本次公示期为2022年1月2日21:00至1月8日21:00。任何单位和个人如对公示内容持有异议,可在公示期内以书面形式将意见送达至教务部,受理人:雷姣姣(leijiaojiao@nuit.edu.cn),电话:852...发布时间:2023-01-02 10:00:56 207
-
各二级学院、部门:近日,广东省哲学社会科学规划领导小组办公室正式启动广东省哲学社会科学“十四五”规划2023年度常规项目申报工作。现将有关事项通知如下: 一、项目类别广东省哲学社会科学规划项目申报不设具体的课题指南,由项目申请者自主申报。本次申报的项目类别包括:一般项目、青年项目、岭南文化项目、后期资助项目。(一)一般项目资助有助于推进理论创新和学术创新的基础研究,以及有助于推动经济社会发展实践...发布时间:2022-12-26 17:55:00 432
-
各二级学院、部门:按《关于开展2022年校级一流本科课程申报的通知》(校教[2022]175号)安排,学校共收到33份课程申报书。经教务部审查、网络评审等程序,最终确定《数据库与数据仓库》等19门课程为校级一流本科建设课程,现予以公示。本次公示期为2022年12月23日至12月28日。任何学院、部门及个人如对所公示的项目持有异议,可在公示期内以书面形式将意见送达至教务部。意见所反映情况须具体真实,学院、部门提出异议须加盖公...发布时间:2022-12-23 13:55:13 253
-
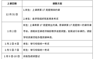
各学院及相关部门:根据学校疫情防控最新要求,结合学校实际情况,现对本学期期末教学及考试调整方案及线上考试方案予以公布,具体通知如下。 一、 教学及期末统一考试调整方案1. 根据学校元旦放假通知,元旦1月1日放假,12月31日、1月2日正常教学。2. 期末教学及统一考试调整计划见下表,以下涉及教学安排调整的,教务系统课表均不变动。3. 调课及教室借用需注意与课表上课日期一致。4. 老生的课不允许调至...发布时间:2022-12-10 12:00:01 310

用户登录
还没有账号?
立即注册