beat365中文官方网站
| |
×
搜索过于频繁,请输入验证码
网站首页
|
学院概况
学院简介
组织结构
骨干教师
学院动态
联系信息
|
专业建设
专业白皮书
微专业
课程资源
教学成果--竞赛获奖
教学改革
|
科研学术
科研团队
科研成果
科研动态
|
校企合作
数智财税产业学院
财务管理系
工商管理系
市场营销系
|
实验室
|
党团建设
党团活动
成绩荣誉
|
学生工作
学工队伍
学工活动
|
招生就业
招生信息
就业信息
优秀校友
|
公告与下载
通知公告
常用资料下载
|
学校首页
您的位置:
首页
>
公告与下载
>
通知公告
>
详细内容
通知公告
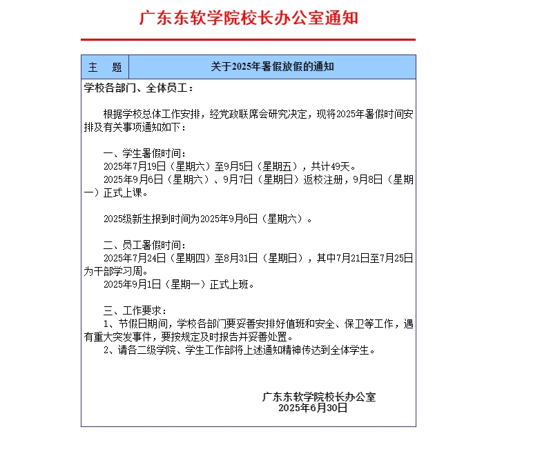
关于2025年暑假放假的通知
发布时间:2025年07月01日
来源:
作者:
浏览次数:
次
【字体:
小
大
】
分享到:
【打印正文】
×
用户登录
登 录
|
账号密码登录
成功登录后,
保持登录状态
忘记密码?
还没有账号?
立即注册
用户登录
还没有账号?
立即注册